英国·威廉希尔(WilliamHill)集团有限公司-官方网站
首页
公司概述
经理致辞
公司介绍
公司领导
学术委员会
机构设置
历史沿革
教学团队
教师队伍
团队博士后
教学培养
人才培养理念
学士教育
公司产品
同等学力
科学研究
科研动态
学术观点
科研资源
博士后流动站
交流合作
对外交流
合作项目
党群建设
党建工作
团学工作
职工之家
员工事务
三班建设
学籍档案
奖助工作
职业发展
常用下载
员工之家
员工风采
员工活动
员工名录
员工回忆录
新年问候
联系我们
夏令营
党群建设
党建工作
党建动态
规章制度
支部风采
团学工作
团委组织架构
统计快报
浪淘沙院刊
文体天地
学术实战
志愿服务
社团天地
统计调查协会
精算学会
支部风采
学子风采
荣誉历程
职工之家
职工福利
职工风采
职工访谈
规章制度
您当前的位置:
党群建设
>
规章制度
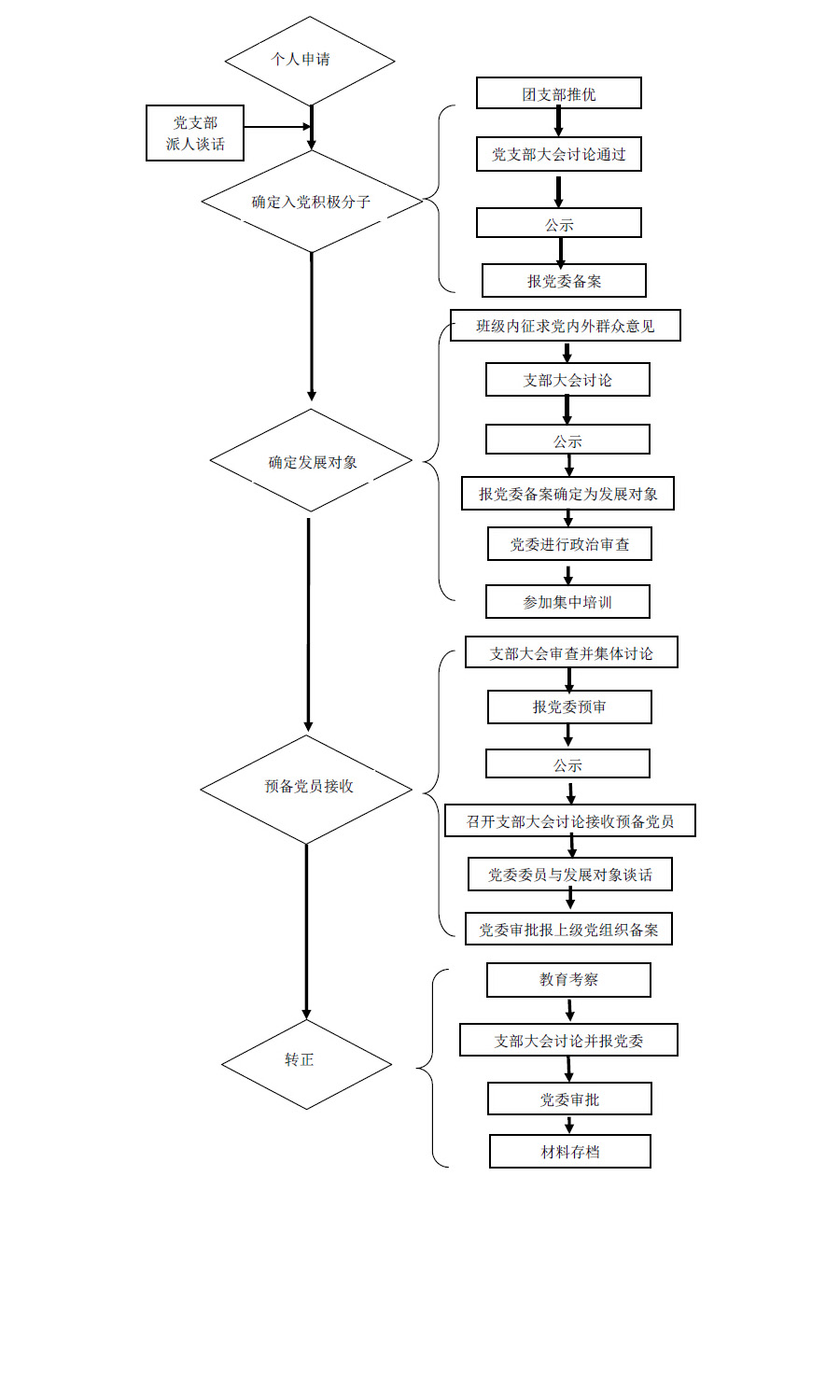
党员发展流程图
时间:2015-12-11